会员登陆
|
关于我们
|
联系我们
|
加入收藏夹
|
设为首页
|
English
首页
kaiyun体育官方网页版入口在哪
认证服务
检测服务
云课堂
智能家居
开运kaiyun体育app
科委基地
综合服务
下载中心
首页
>
Kaiyun官方体育APP入
>
线下课程
>
课程通知
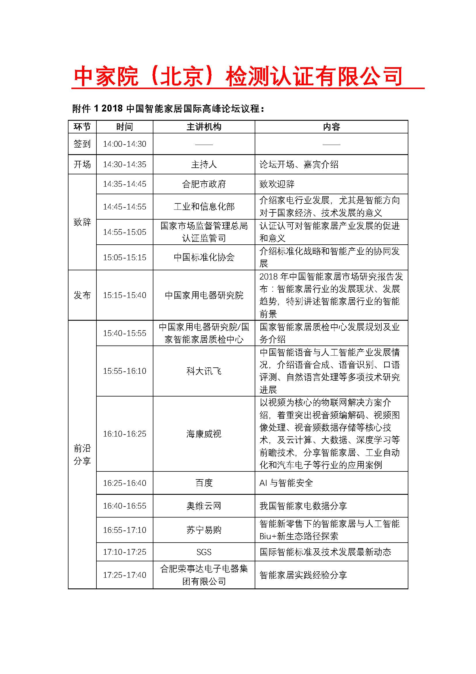
> 关于召开“2018中国智能家居国际高峰论坛”的通知
kaiyun开云平台app
培训计划
培训证明
kaiyun开云官方
线下课程
-- 往期课程
-- 课程通知
培训招生
线上课程
CTL决议
黄颦:010-87831279
huangp@cheari.com
王聪聪:010-87831280
wangcc@cheari.com
关于召开“2018中国智能家居国际高峰论坛”的通知
kaiyun云开全站app登录网成立于2014年12月,在原有检测资质的基础上,完善扩充自愿性产品认证机构资质,成为“检测认证一体化”机构。
公司致力于构建“一站式”服务平台,为行业提供高质量的技术服务,推动行业发展和技术进步。依托中国家用电器研究院完善的服务体系和技术实力,公司能够为广大客户提供包括检测、产品认证、产品评测评价、风险评估、标准及技术规范制修订、产业研究、培训、技术咨询、实验室规划、实验室管理体系咨询等覆盖技术、管理、质量控制等需求的全方位解决方案。
了解更多 >>
kaiyun开云官网
kaiyun开云·体育
Kaiyun官方体育
Kaiyun官方体育APP入
智能家居
开运kaiyun体育app
kaiyun官方体育登录入口
综合服务
下载中心
kaiyun开云官网
行业动态
kaiyun后卫谈体育
技术焦点
研讨交流
CHCT认证
kaiyun开云·体育
kaiyun官网
认证服务理念
国内认证介绍
kaiyun官方网站体育
认证申请入口
认证业务流程
认证信息查询
kaiyun官网体育
Kaiyun官方体育
kaiyun官方体育登录入口官方正版
kaiyun.体育
kaiyun官网网页登录入口
厨卫大电
kaiyun登录体育
取暖通风
Kaiyun电子体育
kaiyun登入体育
环境与健康
智能家电
软件测试
可靠性测试
功能安全测试
零部件
电器附件
电机、泵类
照明设备
燃气具
电线电缆
EMC测试
电子产品
化学-材料测试
噪声及通用试验
绿色认证
玩具
扫地机器人
kaiyun开云平台app
培训计划
培训证明
kaiyun开云官方
线下课程
培训招生
线上课程
CTL决议
中心简介
资质认可
主要业务
检测服务
专业发布
kaiyun开云体育
资讯动态
kaiyun开云平台
kaiyun开云全站
分会简介
团标新闻
团标计划
团体立项
团标征求意见
团标发布
宣贯培训
下载中心
kaiyun官方体育登录入口
首都科技创新券
政策信息
仪器共享
开放实验室
企业需求
联系我们
标准相关服务
质量监督
实验室咨询
企业质控服务
计量校准
申请书
公开文件
操作指南
kaiyun云开全站app登录网©版权所有
京ICP备15061065号-1
地址:北京市北京经济技术开发区博兴八路3号2幢301室 电话:+86 10 58083804,+86 10 58083751
京公网安备11030102010033号
map